โครงสร้างและอำนาจหน้าที่

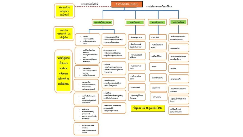
โครงสร้างสถานีตำรวจภูธรแม่เมย

แผนบริหารราชการของสำนักงานตำรวจแห่งชาติ เพื่อกำหนดแนวทำงานและแผนการปฏิบัติราชการของสำนักงานตำรวจแห่งชำติ ประจำปีงบประมาณ พ.ศ. 2568

15 นโยบาย บริหารราชการสำนักงานตำรวจแห่งชาติ

ยุทธศาสตร์สำนักงานตำรวจแห่งชาติ 20 ปี ( พ.ศ. 2561 – 2580 )